| নং | শিরোনাম | সেবার ধাপ | কার্যকলাপ |
|---|---|---|---|
| | |||
| ১ | গবাদি প্রাণির চিকিৎসা সেবা ও ধাপ সমুহ | দেখুন | |
| ২ | গবাদি প্রাণির চিকিৎসা সেবা ও ধাপ সমুহ | দেখুন | |
| ৩ | গবাদি প্রাণির চিকিৎসা সেবা ও ধাপ সমুহ | দেখুন | |
| ৪ | গবাদি প্রাণির চিকিৎসা সেবা ও ধাপ সমুহ | দেখুন | |
| ৫ | গবাদি প্রাণির চিকিৎসা সেবা ও ধাপ সমুহ | দেখুন | |
| ৬ | গবাদি প্রাণির চিকিৎসা পাবার প্রক্রিয়া | দেখুন | |
| ৭ | সাংগঠনিক কাঠামো পূর্বতন ২২ টি জেলা | দেখুন | |
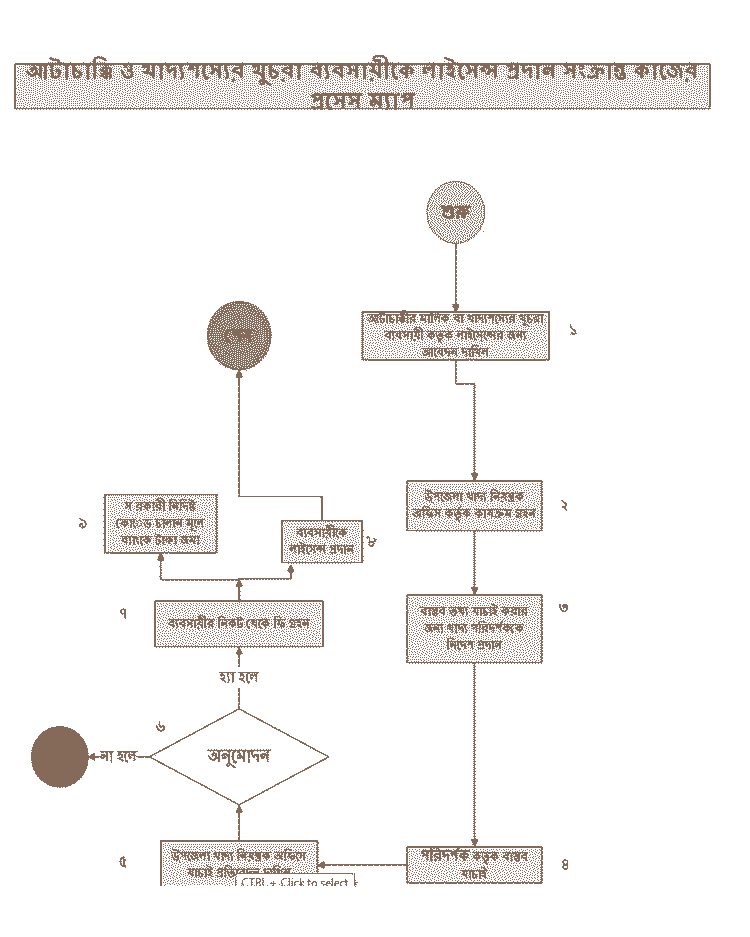
| ৮ | প্রসেস | দেখুন | |
| ৯ | ১মসেবা | দেখুন | |
| ১০ | এ. কে. এম জালাল উদ্দিন | দেখুন |